Fig. 1

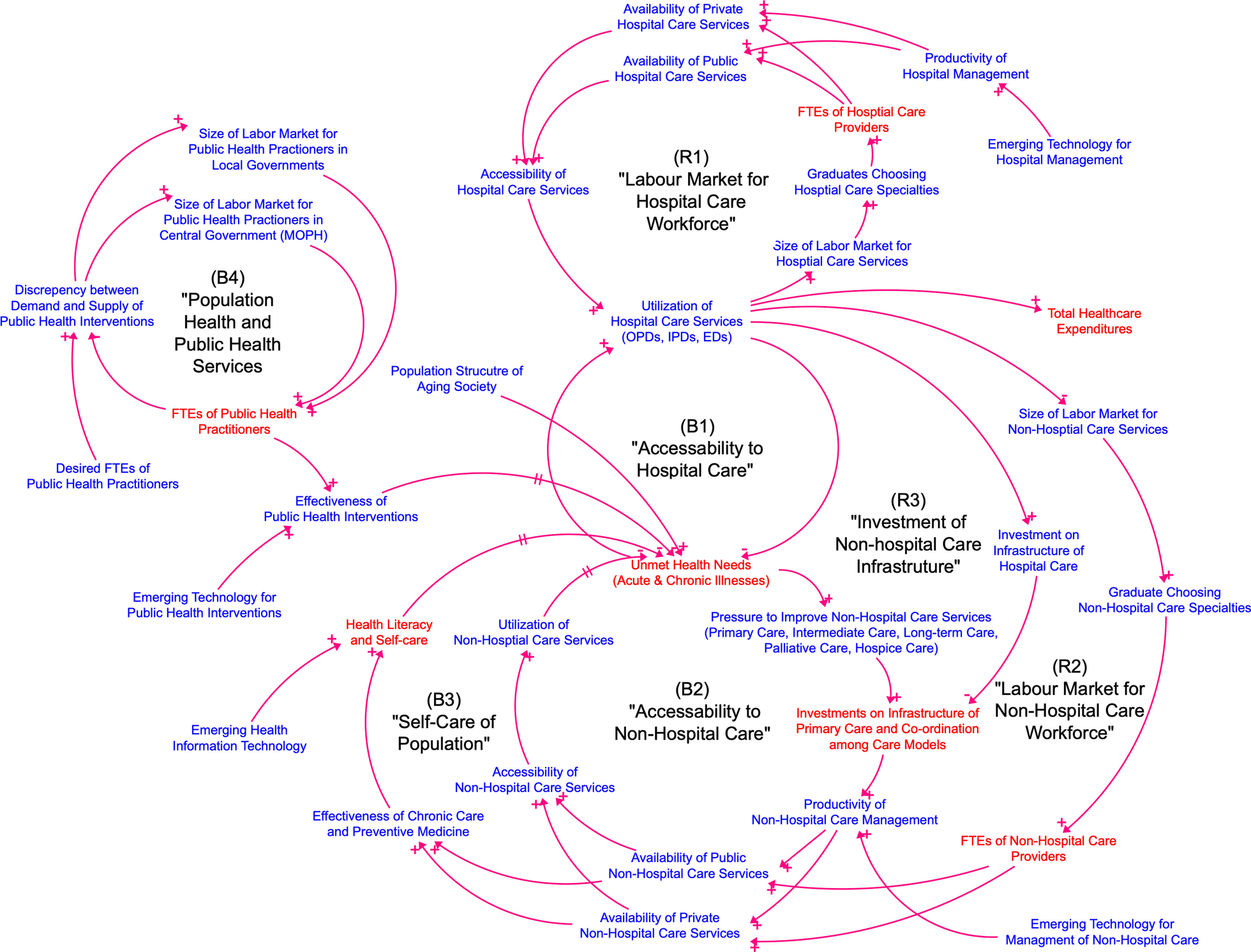
The CLD of insufficiency of the health workforce in the hospital care and the non-hospital care settings of Thailand from the GMB process

The CLD of insufficiency of the health workforce in the hospital care and the non-hospital care settings of Thailand from the GMB process